网站首页 | 政策法规 | 工作动态 | 招标公告 | 中标公告 | 诚信档案库 | 文件下载 | 学校首页 | 友情链接
    中标公告
  您现在位置:[ 首页中标公告 → 正文 ]
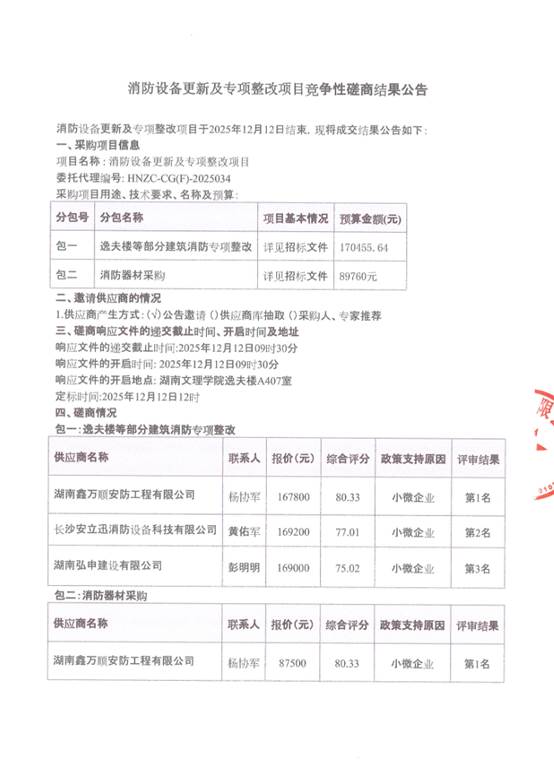
消防设备更新及专项整改项目—竞争性磋商结果公告
 
[栏目名称:中标公告]  [发布时间:2025/12/15 09:37:22]  [作者:]   [点击:]

链接:全国招标公告公示搜索引擎-中国招标投标公共服务平台 (ctbpsp.com)


上一条:湖南文理学院电梯维护保养服务采购项目流标公告
下一条:东校区二食堂三楼学生活动中心建设项目-竞争性磋商成交公告
文件下载 更多 
湖南文理学院租赁项目招标申报审批表
湖南文理学院集中采购申报审批表
经济合同会签表
湖南文理学院采购与招投标管理办...
湖南文理学院电子卖场采购管理暂...
湖南文理学院采购与招投标相关配...